Right click on pictures to view full size pictures

|

|
| Baseboard is 18" x 12" | Antenna tuner left, radio tuner right |

|

|
| Transistor and diode mounted in IC socket | Drive pulleys and cable | Schematic

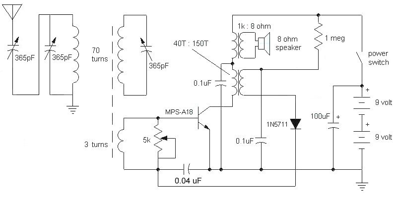
| Antenna is 60 foot vertical with base 20 feet above ground level. See below for details.
Antenna coil is contrawound 660/46 Litz on 4.5" dia styrene form. Tank coil is on 6" ferrite rod.
Instead of 8 ohm speaker, I'm using 32 ohm HiFi
headphones, adjusting taps on a 70v line transformer.
Regeneration/selectivity is controlled by positioning hand wound RF
transformer relative to 6" ferrite core tank coil.
RF transformer is made of 1/4" x 1" cutoff section of old
transistor radio ferrite core. Primary is 40 turns 36 ga enameled
magnet wire; secondary is 150 turns of the same wire.
Reflex ckt is Robert Bazian's
design with minor modifications. Bazian may not necessarily
have intended this design for DX or selectivity; he optimized it
for loud local reception. Although his latest design controls
regeneration so no heterodynes are heard, I find that increasing
regeneration and using heterodynes is more effective for DX work.
I have a loud station 11 miles from my house on 590.
Without traps, I'm able to tune distant stations at 580. This WAV file demonstrates selectivity. It was recorded in front of an 8 ohm speaker driven by this radio. This WAV demonstrates sensitivity; WWL is 460 miles away, coming through loud and clear.
. | | Antenna and Ground |  |  | This tall vertical antenna has no capacity hat because it has so much capacitance
without it. I built Ben Tongue's
antenna-ground capacitance bridge and
thusly learned that this antenna has a ton of capacitance (forgot how
much and lost my notes on that). I use an inverted Tuggle tuner on the
input. That is, a second varicap goes between the antenna and the
antenna tuner varicap, rather than from the antenna tuner varicap to
ground (see schematic above.). For tuning simplicity throughout the
contest the first varicap was at a fixed
setting of 60 pf.
The
antenna is a 20 foot Wonderpole Crappie pole on top of five telescoping
sections
of electrically bonded galvanized electrical conduit from Home Depot.
If I had to do it over, I'd use different piping because this
conduit will rust. The five telescoping sections sit on a rooftop
base 22 feet
above ground level. Adjusting for the loss of length by telescoping, it
tops out at about 80 feet. The highest 20 feet is a loose 16 ga magnet
wire tied to the top of the carbon fiber fish pole. The large conduit diameter accounts for some of the capacitance.
The
ground system consists of four 8' long copper pipes driven 6' into the
ground at least 8' apart. I try to keep the four pipes wet. They are
soldered to thick bare copper grounding wire from Home Depot, which
also is laid in the grass so that it follows two sections of back yard
fence for about 75 feet. The additional wire is terminated on a pipe
driven a few feet into the ground, so that it serves as a better ground
conductor as well as a counterpoise.
Even
with all this, my soil is so poor that my antenna-ground resistance
seems to hover between 50 ohms and 100 ohms. According to Ben Tongue, I
could get 3dB more signal for every halving of that resistance.
Because
I've done all I know to do to cut the ground resistance, I decided to
see what a high antenna would do. It works pretty well.
|
|